To jest wersja archiwalna z dnia 16.12.2013, zobacz aktualną wersję tej strony.
Zmiany wprowadzono z powodu: zmiana
Zmiany wprowadzono z powodu: zmiana
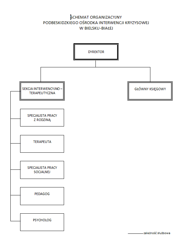
Schemat organizacyjny

Opublikował: Małgorzata Malinowska
Publikacja dnia: 16.12.2013
Podpisał: Małgorzata Malinowska
Publikacja dnia: 16.12.2013
Dokument z dnia: 11.12.2013
Dokument oglądany razy: 672
